温州打压中小企业, 一个月停电20天,还不让用发电机!
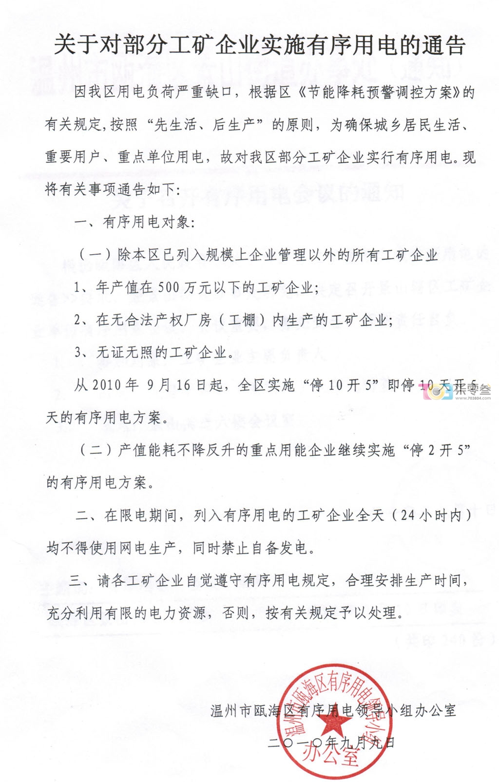
最近接到一个通知,在夏天用电高峰之后的如今 竟然因为节能降耗 先生活后生产 而要对中小企业进行限制用电 而且限制的对象更有意思 年产值在500万以下的 也就是所谓的中小企业 限制用电的措施是停10天开5天 一个月也就30天 也就是说以后一个月要休息20天干10天 更让人费解的是在停电时间内自己发电也被禁止!!!
5 `2 F! f2 o8 d. I) ]在
温州大企业不多 500万产值的企业占了很大一部分 一个月停20天而且还不让自己发电到底是什么目的 这样的限制用电有几家企业还能正常生产下去? 现如今温州企业已经面临招人难的问题 再来个对中小企业限制用电 那么ok大家都玩完 干脆上头发个文件禁止温州中小企业发展 直接关闭得了 温州人大家都集体炒房去 gdp大涨 温州形势一片大好啊
" u9 m3 m4 W8 V4 ^, G+ m如果纯粹的是因为用电紧张 而要企业在用电高峰期停那么几个小时 还情有可原 而事实是在今年一个夏天都没停电 到现在天气凉了大家可以不用开空调的时候来个文件说要缓解用电压力限制用电 你不觉得可笑?再则说了 你要限制ok 没问题 那么为什么要禁止自己发电?这是什么目的?没电企业怎么生产 企业不生产怎么发展 通知的意思就是中小企业一个月20天不准用电 请看清楚不是不供应电 而是不允许用电 也就是让企业20天里不允许生产 而延伸出来的问题是 工人怎么办 不让生产工人没事做 企业给发工资吗? 不给发工人就走了现在工人招不到走一个少一个 给发工资我企业成本怎么办 产品价格翻倍?鬼来买啊 没生产工人没事 出去游荡 治安如何保证 总而言之这是一个极其荒谬的通知和极度不负责的决定
( _+ z5 A, a5 D; o7 G* b6 o( q如果真的如此了 那么干脆把企业卖了 直接拿现金炒楼去 等楼市崩盘 一起集体自杀去
% g1 C4 E: ~5 J* g% e5 z& ?' y- ^+ ~" O; z( [% l) d4 T
XImageTransform.Microsoft.Alpha(opacity=100); LEFT: 339px; POSITION: absolute; TOP: 765px; opacity: 1" initialized="true" ctrlkey="aimg_16177899" cache="1" fade="false" cover="0" layer="1" mtype="menu">
下载 (320.27 KB)
2010-9-20 21:32
, `) z" r V, v; Q( R! d: P) j4 T U% i5 O6 }* O7 u. S3 U(以上内容图片转自于网易)
s( m. A, O4 s% S N% l- g3 t& F p& n6 e1 l! W/ g. b4 G个人观点:生为一民在温州打了10年的农民工来讲,听到这个消息,真的很震惊,因为我们太了解温州的企业了,在这10年里我们同样跟着企业一起
经历了温州企业从原始的小加左作坊到现代代的厂房,但是实实在在的讲,温州500万以下的企业(企业执照为准)太多了,就是很大的企业的很多种工序同样也是给小的加工厂做的,比如喷漆,电镀 大部分都是有专门的加工厂在做。 其实看到上面的停电 30天停20天,只用10天,我个人觉得这个数字 没有多大关系,你让企业30天开10天,实际本质 就相当于让他不开,为什么呢?
3 m& ~$ k/ ]- d- v( Y2 v4 m% {4 Y& w& b6 t$ W( M$ l0 s$ ~9 ~" b1. 大家都知道,随着上次的金融海笑 过后
中国的企业死掉了一大片,企业家的投资环境越来越恶化,今天稍有点回暖,大家都知道上个星期强大的世界JC 给我们下了听证会,说我们RMB升得太慢了,我们不知道是怕华盛屯号还是什么,的确升得很快,一点不改怠慢。 两个星期从6.78 一下就搞到了今天的6.69,接下来不知道应该还有升级,这样下去,很多企业只有百分之5的利润的 那基本上是关掉,商人都不是傻子,不行就关掉 从新去做别的行业,去外地炒楼,店面,开美容院等等.
2 ]" e6 B* E% l B; q9 A H R {2. 现在温州企业,全国沿海企业面临招工难的问题,大部分工人都是计件。 如果你一个月只给他10天活干,以前如果 1800一个月,那么没电后的工资就只有600块,且有个一个现实问题,工人在没有上班的时候花钱是最历害的,这600块钱 应该不够玩20天的,就打算天天吃土豆,所以大部分工人都打包回家吧,火车站提前迎来一次春运高峰!
; t0 ?6 {$ s: A6 l. N/ V, c" _4 Q5 k4 K( v4 X$ j3. 交期无限制推后,迎来客户索赔,大家都知道大部分工厂不管是做内贸 还是外贸生意,任何一笔生意都有一张合同,合同都有明确规定的交期,同时没有按交期出货 都有违约赔偿。我想客人不管你什么区什么村限电不限电,他要的货,他的客人也是这样要求他,限了电 工人没有了,订单没有了,还要赔客户,现在的小企业也够悲惨的。
! u' ]+ u# _( A& |+ y5 V9 r2 n; ?% X8 F4. 大家都知道此次规定的500万以上的企业(注册资金) 不受限电限制。很多人提出了质疑,这难道 不是与国家一直提倡的保护 鼓励中小企业发展背道而驰吗? 的确 既然是为了节能减排,大企业更应该树立榜样,其实大企业平时排得更多。虽然如此,欧海的大点的企业同样逃脱不了限电的影响,因为温州的企业没有几家是一条线的现代化生产,大部分的中间环节 比如喷漆,电镀等工序都是由小加工厂来完成的。
( U$ I7 M6 B0 C5 Z6 y0 h$ l5 |总而言之,为了“减排的补课”,对中小企业限电,不知道领导们怎么去安抚限电企业,有没有正确的引导方向,一味的限电让其自灭,还不如直接下一道强制指令命其关闭,那样欧海地区就永远是500万以上的企业,同时以后注册公司的人一定营业执照上都要想方设法整个500万。