26 12
发新话题
打印

人体阴阳五行八卦之看图说话

人体阴阳五行八卦之看图说话



以下是五行理论对人与自然的划分



以下表格请注意:
单列的三焦属第六腑


 
记住五行的相生相克关系,可藉以指导养生和保健

 


 

 
以下两图增加了对应的食物的属性,属于


 
以下两图增加了对应的食物的属性,属于


 

 
以下是日本人关于五行、五脏六腑疾病对应的表述


 

 
注意理解下图的阴阳八卦图之阴中有阳,阳中有阴,说明古代中国人的智慧--是死板僵硬的二分法


 
以下两图主要表述中医症状学中的阴症与阳症之别。

 

阴阳是八纲的总纲。

表与里,寒与热,虚与实,一般以阴阳两纲再概括,即表、热、实属于阳证;里、寒、虚属于阴证。

因此一切病证,都可以归纳为阴阳两大类。

 

 
阳证与阴证


 
阳证与阴证


 

 
阳阴虚实


 

 
以下三图表述的是天地人、阴阳五行八卦之相互关联 1

 
以下三图表述的是天地人、阴阳五行八卦之相互关联 2


 

 

 
以下三图表述的是天地人、阴阳五行八卦之相互关联 3


 

 
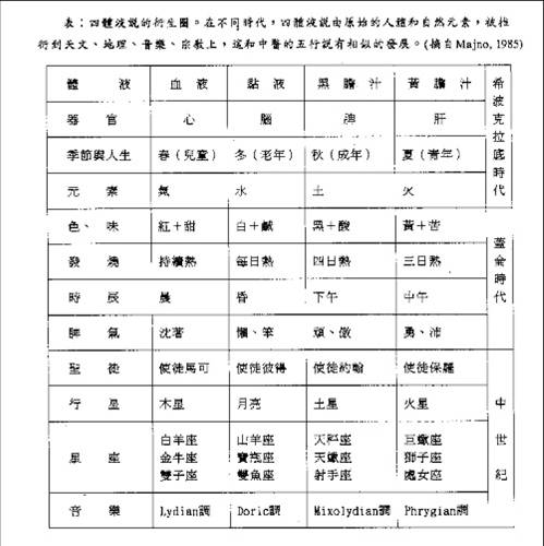
以下是西方四分法


 

 
引子
《扁鹊见蔡桓公》(韩非)

 

扁鹊见蔡桓公,立有间,扁鹊曰:君有疾在腠理(读cou,皮肤表面的纹理),不治将恐深。桓侯曰:寡人无。扁鹊出,桓侯曰:医之好治不病以为功。

居十日,扁鹊复见曰:君之病在肌肤,不治将益深。桓侯不应。扁鹊出,桓侯又不悦。

居十日,扁鹊复见曰:君子病在肠胃,不治将益深。桓侯又不应。扁鹊出,桓侯又不悦。

 

居十日,扁鹊望桓侯而还走。桓侯故使人问之,扁鹊曰:疾在腠理,汤熨(中医用布包热药敷患处)之所及也;在肌肤,针石(中医用针或石针刺穴位)之所及也;在肠胃,火齐(中医汤药名,火齐汤)之所及也;在骨髓,司命之所属,无奈何也。今在骨髓,臣是以无请也。

居五日,桓公体痛,使人索扁鹊,已逃秦矣,桓侯遂死。

故良医之治病也,攻之于腠理,此皆争之于小者也。夫事之祸福亦有腠理之地,故曰:圣人早从事焉。

人体之经络系统


 
人体之经络系统


 

 
人体之经络系统


 
卫气营血辨证论

 

是清代医家叶桂(叶天士)在《内经》、《伤寒论》等基础上,根据外感温热病发生发展的一般规律,总结出的一种辨证方法。

卫,相当于文中之腠理,也就是皮肤表层。比如风寒感冒初期,可以通过喝姜汤、桑拿等发汗的方式解表而自愈。

气,相当于经络(即文中肌肤层面,因经络相对较浅),也就是外邪侵入了经络系统。此种疾病采用针对性的经络疗法,如针灸等很有效果。

营,相当于内脏器官(即文中之肠胃层面)。此时疾患较深,需要综合和长期调理了。   

 

血,相当于文中之骨髓,即遍及全身(如西医之血症)、病入膏肓了。此种疾患处理起来不但麻烦,而且凶险。  

因温病病情复杂多变,卫、气、营、血四个阶段并非截然分开,乃是相互交织、正传逆传,如卫气同病、气血两燔等等。

脏腑经络是卫气营血辨证的物质基础。

卫分证病变多涉及肺卫皮毛,气分证病变多影响胸膈、肺肠、脾胃、胆等脏腑组织,营分证候多关系到心与心包络,血分证病变多耗损肝肾阴血。

 
健康之道

 

内外兼修,气血两旺,

吐纳顺畅,相辅相成,

积极防御,健康促进!

 


内外兼修,气血两旺,

吐纳顺畅,相辅相成,

积极防御,健康促进!

 

 

 


[ 本帖最后由 宇宙沉淀 于 2011-1-26 00:25 编辑 ]

附件

人体阴阳五行八卦之看图说话.zip (1.02 MB)

2011-1-26 00:25, 下载次数: 523

TOP

专业的中医理论知识,收藏了。

TOP

强烈支持,收藏之!


建议加精!
随着21世纪的到来,我们喜迎春风迈进了吹牛皮的鼎盛时期。机遇与挑战共存,我们将继续努力奋进,再创辉煌!

TOP

没看懂,先收藏起来

TOP

收藏好,以后好好看,谢谢分享
番薯妹电影院--http://www.fanshumei.com

TOP

要是弄懂了,就可以去吹牛了,呵呵

TOP

高人啊楼主。谢谢。

TOP

搞个一知半解就可以蒙人了,谢谢楼主

TOP

没怎么看懂

TOP

高人啊楼主。谢谢。

TOP

很"黄"很强大

TOP

学习 学习

TOP

高深啊,先下来学习学习,谢谢楼主

TOP

专业的中医理论知识,收藏了。

TOP

哇塞,好东西,谢谢啦

TOP

谢谢啊啊,楼主好人啊啊

TOP

看不懂啊,不感兴趣。

TOP

顶一下

TOP

这是高人总结的啊!狂顶楼主!

TOP

全面而精致  系统且精确

TOP

有点高深了

TOP

高人啊

TOP

这个有点太研究,好好收藏...

TOP

能信吗?五行???两千年前的人类比现在人聪明?进步?还是?????

TOP

拜读,收藏。

TOP

 26 12
发新话题